

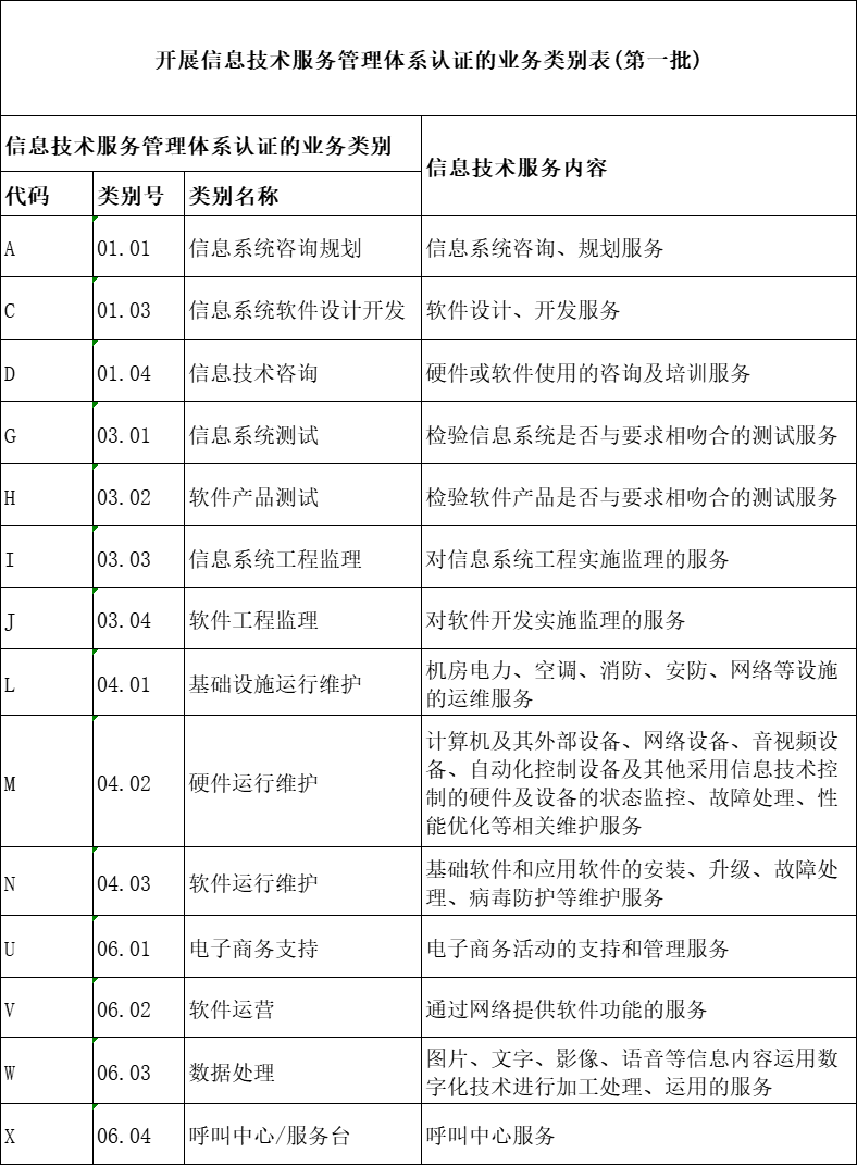
ISO/IEC 20000认证适用范围 根据认监委2012年第8号公告《关于开展信息技术服务管理体系认证工作的公告》,目前国内开展ISO20000管理体系认证的范围一共分为以下几个类别: 在以上十四大类别中,申请组织应根据自身营业执照范围及实际现有业务范围合理规划认证覆盖范围,不应超范围申请认证。
企业申报ISO/IEC 20000认证的基本条件 中国企业持有工商行政管理部门颁发的《企业法人营业执照》、《生产许可证》或等效文件;外国企业持有关机构的登记注册证明; 申请方的IT服务管理体系已按ISO/IEC 20000标准的要求建立,并实施运行3个月以上; 已经按照文件化的体系运行3个月以上,并在进行认证审核前按照文件的要求进行了至少一次管理评审和内部IT服务管理体系审核。 信息技术服务管理体系运行期间及建立体系前的一年内未受到主管部门行政处罚。
ISO/IEC 20000认证流程 1、按照ISO20000标准要求建立体系框架; 2、体系建立后,需要运行一段时间,最少三个月,产生三个月的运行记录; 3、向认证机构递交审核申请; 4、认证机构评估费用和正式审核时间; 5、认证机构将进行预审,在正式审核前排除一些重大的缺失,同时让客户熟悉审核的方法危险评估,审查方针,范围和采用的程序。检查体系中遗漏和繁琐需要修改的地方; 6、认证机构将进行第二阶段审核,主要进行实施审核,查看程序规定的执行情况。认证机构通常将现场审核并给出建议; 7、如果能顺利完成审核,在确定清楚认证范围后,发放信息技术服务管理体系证书。在满足持续审核情况下,三年有效。
申请ISO/IEC 20000认证需要的材料 1、组织法律证明文件,如营业执照及年检证明复印件; 2、 组织机构代码证书复印件; 3、申请认证体系有效运行的证明文件(如体系文件发布控制表,有时间标记的记录等复印件); 4、申请组织简介: 1) 组织简介(1000字左右); 2) 申请组织的主要业务流程; 3) 组织机构图或职能表述文件。 5、申请组织的体系文件,需包含但不仅限于(可以合并): 1) 服务管理方针和计划; 2) 服务级别协议; 3) 能力管理流程; 4) 服务连续性和可用性管理流程; 5) 服务级别管理流程; 6) 服务报告流程; 7) 信息安全管理流程; 8) IT服务预算和核算流程; 9) 业务关系管理流程; 10) 供方管理流程; 11) 事件管理流程; 12) 问题管理流程; 13) 配置管理流程; 14) 变更管理流程; 15) 发布管理流程; 16) 整个体系文件的结构和清单。 6、申请组织体系文件与ISO/IEC 20000-1:2018(E)要求的文件对照说明; 7、申请组织内部审核和管理评审的证明资料; 8、申请组织记录保密性或敏感性声明。
ISO/IEC 20000现场审核关注要点 ISO20000信息技术服务管理体系现场审核时,更关注IT服务项目执行过程的合规性和有效性,着重考核项目是否按照体系标准实施和执行,组织需要提供相应的过程记录来进行佐证,这些记录包括但不限于:
















客服1